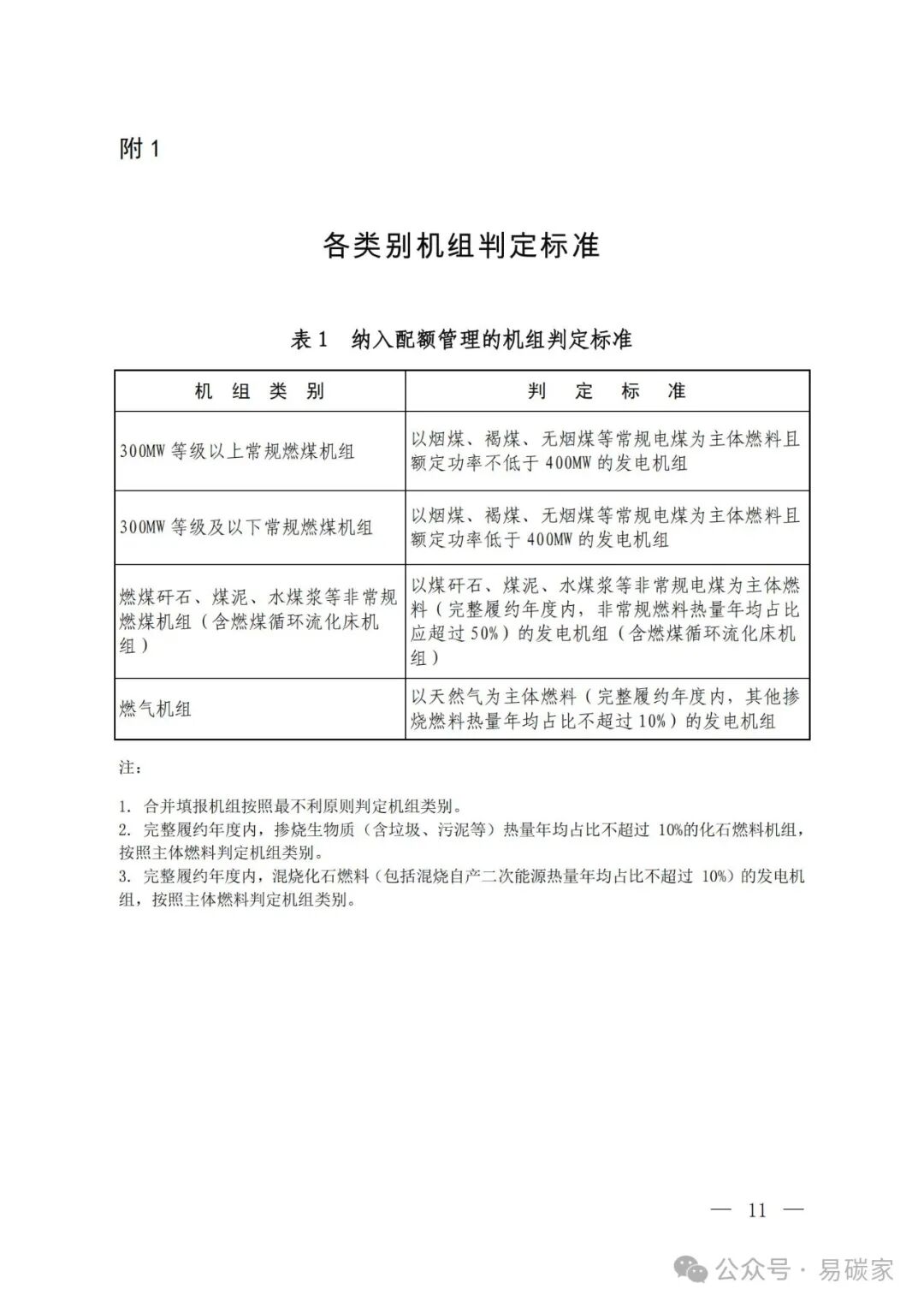
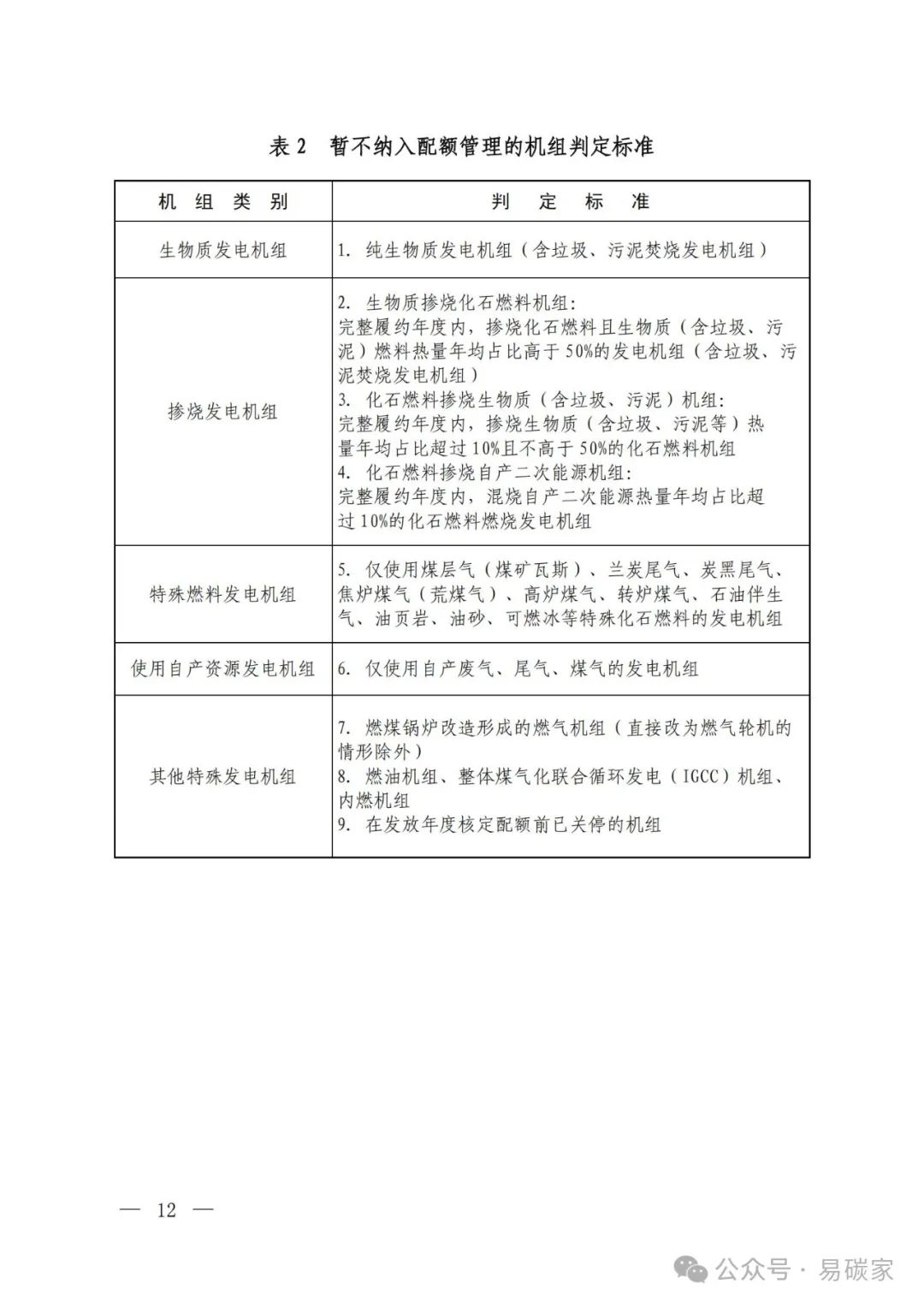
行业前沿
《2023、2024年度全国碳排放权交易发电行业配额总量和分配方案》公开征求意见
文章来源:发布时间:2024-07-04 11:05:01浏览量:2456

关于公开征求《2023、2024年度全国碳排放权交易发电行业配额总量和分配方案(征求意见稿)》意见的通知
为加强全国碳排放权交易市场建设管理,做好发电行业2023、2024年度配额分配相关工作,根据《碳排放权交易管理暂行条例》,生态环境部组织编制了《2023、2024年度全国碳排放权交易发电行业配额总量和分配方案(征求意见稿)》,现公开征求意见(征求意见稿及其编制说明等材料可登录我部网站http://www.mee.gov.cn/ “意见征集”栏目检索查阅)。 各机关团体、企事业单位和个人均可提出意见和建议,有关意见请书面反馈我部,电子版材料请同时发至联系人邮箱。征求意见截止时间为2024年7月10日。 电子邮箱:climate_china@mee.gov.cn 附件:1.2023、2024年度全国碳排放权交易发电行业配额总量和分配方案(征求意见稿) 2.《2023、2024年度全国碳排放权交易发电行业配额总量和分配方案(征求意见稿)》编制说明
























